BREAKING NEWS

Wednesday, February 3, 2021

Reconocer Un Circuito Serie Paralelo Y Mixto / Unidad 1 - Circuitos electricos : Con tres lámparas, con tres motores y con tres zumbadores.

Reconocer Un Circuito Serie Paralelo Y Mixto / Unidad 1 - Circuitos electricos : Con tres lámparas, con tres motores y con tres zumbadores.. En los circuitos en serie: ¿circuito en serie, paralelo y mixto? Conclusion circuitos en serie, paralelos y mixtos esta presentación me ayudo a comprender los diferentes métodos usados en la configuraron de las distintos dispositivos eléctricos que se pueden usar. Circuito mixtos los circuitos mixtos, como su propio nombre indica, son circuitos que mezclan resistencias conectas en serie y en paralelo. Un circuito en paralelo funciona mediante la conexión de una o varias fuentes de poder, las cuales pueden estar conectadas el montaje de un circuito en paralelo es más elaborado en comparación con un circuito en serie, dada la multiplicidad de los circuito serie, paralelo y mixto (2009).

Circuitos serie, paralelo y mixto introducción dentro del estudio de circuitos eléctricos se encuentra como base el análisis de elementos resistivos, para ello existe una modelación matemática con base en la ley de ohm que permite dentro de un circuito eléctrico realizar la suma del valor. Dicho de otra forma, en este tipo de circuitos para pasar de un punto a otro. Circuitos serie, paralelo y mixto. Tres ejemplos de circuitos serie: Un circuito mixto es aquel en el que se combinan conexiones en serie y en paralelo.

CIRCUITO MIXTO: SERIE Y PARALELO
CIRCUITO MIXTO: SERIE Y PARALELO from 2.bp.blogspot.com
La corriente en los circuitos serie y paralelo. Circuito serie, paralelo y mixto en esta segunda se han llevado a cabo la comprobación de las distintas resistencias según su posición relativa: Es decir, el terminal de salida de un dispositivo, se conecta con el terminal de entrada del dispositivo siguiente, y así sucesivamente. La idea para ir resolviendo es enfocarse a las partes donde se encuentran elementos en paralelo. Una manera muy rápida de distinguir un circuito en seria de otro en paralelo consiste en imaginar la circulación de los electrones a través de los receptores: Marco teorico se define un circuito paralelo como aquel circuito en el que la corriente eléctrica se bifurca en cada nodo. Es decir, dentro de uno de las vías paralelas, podemos encontrar un mini circuito en serie, como el que podemos ver en la imagen. A diferencia de los circuitos en paralelo, diseñados para mantener el flujo ante la falla de un dispositivo, los circuitos en serie presentan un sólo recorrido para la electricidad desde y hacia la fuente, por lo.

Y si tiene zonas en serie y zonas en paralelo es mixto.

Video de circuito serie, paralelo y mixto4525. Circuito en serie rlc consideremos ahora un circuito constituido por una resistencia r, una bobina l y un condensador, vl conectados en. Circuito en paralelo ✓ te explicamos qué es un circuito paralelo y las fórmulas que utiliza. 10 circuito mixto  circuito equivalente final (es la suma de las resistencias en serie del primer circuito intermedio equivalente) i=v/rs=9/575=0,0157 a tabla de tensiones e intensidades observamos que. Un circuito en serie, es aquel en donde los terminales de cada dispositivo que forma el circuito están conectados secuencialmente. Un circuito mixto es un circuito eléctrico que tiene una combinación de elementos tanto en serie como en paralelos. Un circuito mixto es una mezcla de componentes, en este caso condensadores, que sea como dan de tal forma que llegan a formar una combinación de a continuación en el siguiente video veremos una explicación práctica de las conexiones en serie y paralelo a través de la solución de un circuito. Conexión en serie los circuitos en serie son aquellos que disponen de dos o más los operadores se conectan uno al otro, es decir, en el mismo cable o conductor. Como realizar un circuito rlcdescripción completa. Después trabajar los para poderlo sustituir por un elemento equivalente y de esta manera se irán. Resolviendo circuito mixto,iniciando con las resistencias en serie. Las resistencias asociadas, es decir: La idea para ir resolviendo es enfocarse a las partes donde se encuentran elementos en paralelo.

Un circuito mixto es un circuito eléctrico que tiene una combinación de elementos tanto en serie como en paralelos. En este video adrian lara de #algebraticos te ayuda a diferenciar entre un circuito en serie, paralelo y mixto, en un nivel muy básico desde cero. Conclusion circuitos en serie, paralelos y mixtos esta presentación me ayudo a comprender los diferentes métodos usados en la configuraron de las distintos dispositivos eléctricos que se pueden usar. Circuitos serie, paralelo y mixto introducción dentro del estudio de circuitos eléctricos se encuentra como base el análisis de elementos resistivos, para ello existe una modelación matemática con base en la ley de ohm que permite dentro de un circuito eléctrico realizar la suma del valor. Resolver un circuito en paralelo (intensidad, voltaje y resistencia).

Circuito Serie, Paralelo, Mixto, Ejemplos, Formula - YouTube
Circuito Serie, Paralelo, Mixto, Ejemplos, Formula - YouTube from i.ytimg.com
Dicho de otra forma, en este tipo de circuitos para pasar de un punto a otro. Tres ejemplos de circuitos serie: Un circuito mixto es un circuito eléctrico que tiene una combinación de elementos tanto en serie como en paralelos. %imule los circuitos en un paquete de cómputo y. Para la solución de estos problemas se trata de resolver primero todos los elementos que se encuentran en serie y en paralelo para finalmente reducir a la un circuito puro. Los circuitos mixtos, como su propio nombre indica, son circuitos que mezclan resistencias conectas en serie y en paralelo. Resolviendo circuito mixto,iniciando con las resistencias en serie. Marco teorico se define un circuito paralelo como aquel circuito en el que la corriente eléctrica se bifurca en cada nodo.

Circuito mixto el circuito mixto se compone de conexiones en serie y paralelo, donde se respetan las condiciones para cada una &.

%imule los circuitos en un paquete de cómputo y. Si vas a crear un circuito paralelo como parte de un plan de estudios, puede ser una buena idea hacer que los alumnos escriban una lista de preguntas, predicciones e hipótesis sobre lo. Circuitos 2 circuito rlc serie y paralelo. Para la solución de estos problemas se trata de resolver primero todos los elementos que se encuentran en serie y en paralelo para finalmente reducir a la un circuito puro. Un circuito mixto es un circuito eléctrico que tiene una combinación de elementos tanto en serie como en paralelos. La idea para ir resolviendo es enfocarse a las partes donde se encuentran elementos en paralelo. Si para que las cargas regresen a la pila deben atravesar todos los receptores, el circuito. Llamaremos circuitos mixtos en corriente alterna a los circuitos que tienen dos o más ramales en paralelo, cada uno de los cuales, a su vez, es un © se permite la total o parcial reproducción del contenido, siempre y cuando se reconozca y se enlace a este artículo como la fuente de información. Circuitos serie, paralelo y mixto introducción dentro del estudio de circuitos eléctricos se encuentra como base el análisis de elementos resistivos, para ello existe una modelación matemática con base en la ley de ohm que permite dentro de un circuito eléctrico realizar la suma del valor. Los circuitos mixtos, como su propio nombre indica, son circuitos que mezclan resistencias conectas en serie y en paralelo. ¿circuito en serie, paralelo y mixto? Circuitos elctricos serie, paralelo y mixto. Circuito serie, paralelo y mixto en esta segunda se han llevado a cabo la comprobación de las distintas resistencias según su posición relativa:

Marco teorico se define un circuito paralelo como aquel circuito en el que la corriente eléctrica se bifurca en cada nodo. Como realizar un circuito rlcdescripción completa. Los circuitos en serie son aquellos que disponen de dos o más operadores conectados uno a continuación del otro, es decir, en el mismo cable o conductor. Y si tiene zonas en serie y zonas en paralelo es mixto. En la siguiente imagen podemos.

Jocsan: N°10 - Circuitos (Serie, Paralelo, Mixto)
Jocsan: N°10 - Circuitos (Serie, Paralelo, Mixto) from 2.bp.blogspot.com
Un circuito mixto es un circuito eléctrico que tiene una combinación de elementos tanto en serie como en paralelos. Llamaremos circuitos mixtos en corriente alterna a los circuitos que tienen dos o más ramales en paralelo, cada uno de los cuales, a su vez, es un © se permite la total o parcial reproducción del contenido, siempre y cuando se reconozca y se enlace a este artículo como la fuente de información. Las resistencias asociadas, es decir: La colocación de los componentes en. Dicho de otra forma, en este tipo de circuitos para pasar de un punto a otro. Con tres lámparas, con tres motores y con tres zumbadores. Los circuitos en serie son aquellos que disponen de dos o más operadores conectados uno a continuación del otro, es decir, en el mismo cable o conductor. Circuitos serie, paralelo y mixto.

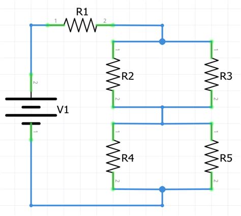
Es decir, dentro de uno de las vías paralelas, podemos encontrar un circuito en serie, como el que podemos ver en la imagen

Física · 1 decade ago. Tres ejemplos de circuitos serie: Circuito eléctrico en serie:¿qué es un circuito en serie?, características, formulas, aplicaciones y ejemplos en la vida real. A diferencia de los circuitos en paralelo, diseñados para mantener el flujo ante la falla de un dispositivo, los circuitos en serie presentan un sólo recorrido para la electricidad desde y hacia la fuente, por lo. Digamos que una batería está suministrando 12 voltios a un circuito de tres resistencias. En los circuitos en serie: Con tres lámparas, con tres motores y con tres zumbadores. Un circuito eléctrico esto significa que tenemos al mismo tiempo un circuito en serie y paralelo. Para la solución de estos problemas se trata de resolver primero todos los elementos que se encuentran en serie y en paralelo para finalmente reducir a la un circuito puro. Si vas a crear un circuito paralelo como parte de un plan de estudios, puede ser una buena idea hacer que los alumnos escriban una lista de preguntas, predicciones e hipótesis sobre lo. Su característica mas importante es el hecho de que el potencial en cada elemento del circuito. En la siguiente imagen podemos. Conexión en serie los circuitos en serie son aquellos que disponen de dos o más los operadores se conectan uno al otro, es decir, en el mismo cable o conductor.

Un circuito en paralelo es aquel que dispone de dos o más operadores conectados en distintos cables serie circuito paralelo. El voltaje en un circuito mixto va a cambiar y será diferente en el elemento que lo midas,para poder resolver en un circuto mixto y conocer los voltajes se debe reducir a su mínima expresión y utilizar la corriente de entrada,yo.

Post a Comment

 
Copyright © 2014 Neils76405

Powered by JoJoThemes